ORDERÁ PIZZA FOOD DELIVERY APP

THE CHALLENGE

Design an app for ordering food for delivery or pickup.


RECOMMENDATION

Users want a consistent experience where they can control every detail of their order without having to talk with an actual human being. They want their expectations managed with clearly communicated details from the app, and they want delivery within an estimated time frame or sooner.

allScreensHero.jpg

METHOD & TOOLS

Directed Storytelling Research
Otter

Hand Sketched Wireframes
Pencil & Paper

Digitized wireframes
Sketch

Screen Flow Architecture Diagram
Sketch

Interactive Prototype
Axure

Concept & Usability Test
Zoom

Usability Findings Report
InDesign

RESEARCH

Personas were developed during a 45-minute directed storytelling phone interview with each individual participant.:

Users want a consistent experience where they can control every detail of their order without having to talk with an
actual human being. They want their expectations managed with clearly communicated details from the app, and
they want delivery within an estimated time frame or less.

Click to view larger:

TARGETED TASKS FOR IMPROVEMENTS

CHECKOUT SUMMARY AND PAYMENT

_drawnCheckoutScreen.jpg

CONTACT CUSTOMER SERVICE

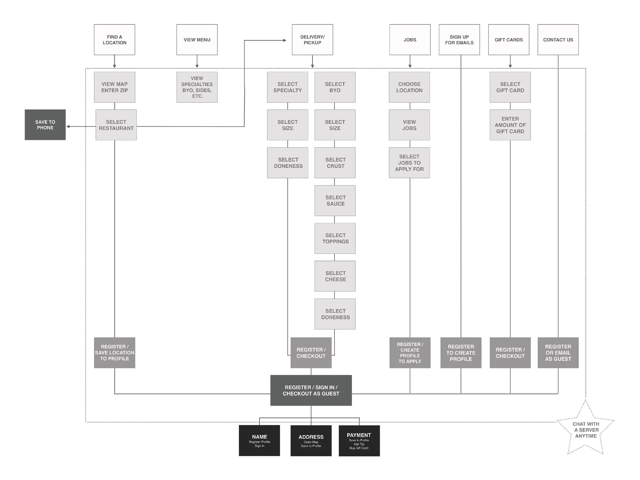
SCREEN FLOW FROM HOMEPAGE NAV

_drawnScreenFlow.jpg

BUILD YOUR OWN PIZZA

_drawnOrderScreen.jpg

SCREEN FLOW FROM MAIN NAVIGATION
FROM HOME PAGE

Week_6_1_portfolioCaseStudySlides_portfolioSlides5.jpg

Screen flow and wireframes built with Sketch

TASK SELECTED FOR USER TESTING:
BUILD YOUR OWN PIZZA

digitalWireframes.jpg

INTERFACE AND PAGE DESIGNS FOR USER TESTING

Interactive Prototype built with Axure

Week_6_1_portfolioCaseStudySlides_portfolioSlides6.jpg

Build Your Own Pizza Concept-Screen Flow for Usability Testing

uxTestSlide.jpg

HOW TESTING WAS CONDUCTED

Upon first viewing the app participants were asked first impressions and what they thought the app was intended for. (Participants were not told in advance what they would be testing, only that it was an app).

 For each step in that process the user was asked about their overall opinion of the visual design of each screen and if anything stood out as good, bad, missing, unnecessary, confusing or otherwise worth mentioning. They were then asked what they would like to click on.

*If they reached a point to where the path was not completely built out they would be directed towards the next step in order to build their own pizza.


PARTICIPANTS’ FEEDBACK SYNTHESIZED TO IDENTIFY
OPPORTUNITIES AND PAIN POINTS

This was just round one of one task; clearly many more rounds of tasks and testing would be needed to finish a complete Orderá Pizza app.

Week_6_1_portfolioCaseStudySlides_portfolioSlides10.jpg